新浪财经APP
黑猫投诉
新浪财经
黑猫投诉
A股
港股
美股
基金
期货
外汇
保险
黄金
互联网
更多
数码
新品
滚动
购买极速行情
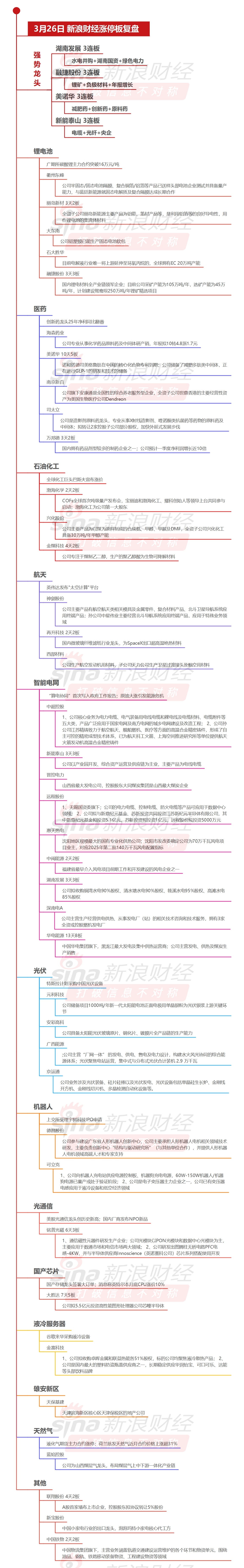
3月26日沪深两市涨停分析:融捷股份、湖南发展、美诺华、新能泰山3连板
3月26日沪深两市涨停分析:融捷股份、湖南发展、美诺华、新能泰山3连板
2026-03-26 15:27:10
股市直击
缩小字体
放大字体
微博
微信
三大指数均跌超1%,沪指再度失守3900点,全市成交额跌破2万亿,电力股逆势走强。融捷股份、湖南发展、美诺华、新能泰山3连板,一图看懂>>
7*24小时
60
秒后刷新
刷新
更多 >
查看更多
最近访问股